OA办公
办事大厅
设为首页
|
加入收藏
学校主站
首页
学院概况
学院简介
组织机构
专业建设
专业简介
教育教学
师资队伍
采矿教研室
地质教研室
化工教研室
安全教研室
学工办
综合办
教学办
党群建设
党建活动
工会活动
高水平专业群
科研服务
科研中心
科研团队
学生活动
学工动态
团学工作
培训学习
奖惩资助
心理健康
下载专区
招生就业
招生信息
就业信息
联系方式
科研中心
首页
>
科研服务
>
科研中心
> 正文
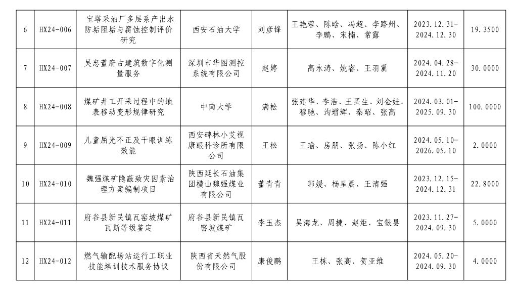
2024年认定横向科研项目
发布者: 时间:2024年07月09日 08:59 浏览:
上一条:我校获批陕西省高等学校重点实验室
下一条:煤炭与化工产业学院专家团队支援甘泉职教中心承办“陕西省职业院校大赛中职组-矿井灾害应急救援项目”筹备工作
Copyright © 版权所有 陕西能源职业技术学院 地址:中国·咸阳·文林路中段29号 学院邮编:712000