常态化疫情防控环境下,煤炭与化工产业学院积极相应学校号召,严格落实防疫要求,紧抓教学质量,做到一手抓教学,一手抓防疫,两项工作齐头并进,相互补充。在教学管理方面学做“减法”,减少文件、减少制度、减少程序、减少人员,充分发挥教研室、专业教师的主观能动性,在学做“减法”中保教学质量。
一、少出文件保质量
1. 煤炭与化工产业学院根据学校防疫要求及教务处教学安排的通知,积极组织学院教学安排,建立以教研室为单元的教学调整计划,不搞一刀切,一个专业一个安排,减少学院干预,少出文件,实现“专业教学回归专业”,多项文件合并,实现少出文件保教学质量质量;








煤炭与化工产业学院机电专业学生正在进行电机实训
2. 煤化学院出台常态化教学督导检查管理办法,实行教学检查常态化。安排行政领导多跑腿到现场检查,授课教师少跑腿在线上授课,现场检查及时发现疫情防控期间教学工作中存在的问题并及时调整,上课教师专心做好专业教学工作保障授课质量。

煤炭与化工产业学院化工专业学生正在进行化工实训

煤炭与化工产业学院学生正在进行线上学习
二、远程开启多媒体,实现自助管理
学院根据疫情防控线上教学安排,组织线上教学工作,为保证教学质量,煤炭与化工产业学院建议学生“走出寝室、走进教室”,在教室利用多媒体上网课。学院负责统计上课教室,与实践教学管理处沟通,远程开启教室多媒体,学生自行组织网课学习,以“自主管理+督导巡查”相结合的形式保证教学秩序。

授课教师线上授课

班级学生自助开启多媒体教室上网课

班级学生自助开启多媒体教室上网课
三、实训教学减少教师数量保质量
疫情防控常态化环境下,校外教师无法进校授课已成为不可忽视的常规性问题。煤炭与化工产业学院充分发挥教研室作用,根据各专业特点和居住在校教师情况进行调配,发挥在校教师积极性,在一定程度上维持实训教学的质量。

煤炭与化工产业学院学生正在进行实训操作
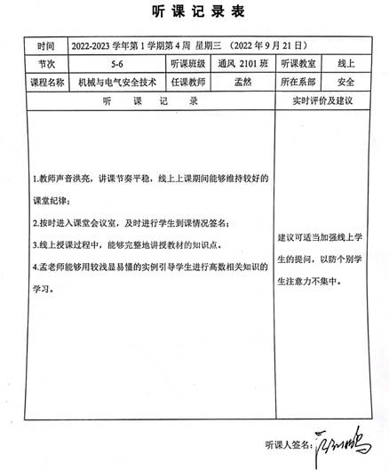
四、“线上听课”减少流程、促交流保质量
煤炭与化工产业学院根据疫情防控期间线上教学特点,利用平台直播教学会议公开、共享的特点,所有教师可以根据自己的需求进行线上听课,很大程度上减少了线下听课的复杂程序,促进教师教学能力的提升,尤其是通过听课帮助青年教师快速成长。


煤炭与化工产业学院线上听课活动

煤炭与化工产业学院线上教师听课记录
煤炭与化工产业学院创新工作方法、简化工作流程、优化工作方案,以提高教学质量为最终目标,在疫情防控常态化背景下学做“减法”,在减中增效,使教学工作回归课堂、回归实训场地、回归教研室。
撰稿人:周少丽、吴海龙