能源化工学院始终坚守学生在校安全这一核心底线,以 “守护学生健康成长、维护校园和谐稳定” 为根本导向,系统性构建 “认知 — 行为 — 机制” 三层安全管理体系。自 10 月 10 日起,学院全面启动学生在校安全专项工作,通过 “安全讲座全员覆盖、宿舍排查与教育双向发力、学工座谈与班主任研讨机制完善” 三大核心行动,层层递进压实责任、环环相扣补齐短板,切实筑牢学生在校安全 “防护网”。
(一)思想引领,深耕认知固安全
从思想上给安全管理加把劲,能源化工学院的辅导员张康、王乃余老师,在学校校历 9、10、11 周,在实训楼报告厅连续开展了三场主题为 “争做遵纪守法文明向善的大学生” 的安全知识专题讲座。1700 余名同学全员参与,真正做到了 “不漏一班、不落一人”,让安全理念走进每一位学子心里。


讲座后同步召开 “宿舍安全细节” 主题班干部会议,会上鼓励学生干部结合日常宿舍生活场景,分享实用的安全小经验、小技巧,让安全意识真正融入大家的日常起居,扎根在每一个细节里。

(二)人文关怀,精准防控护安全
1. 全覆盖式宿舍安全隐患排查
学院成立专项排查工作组,以党总支副书记张继军、学工办主任李鹏为组长,全体辅导员为组员,重点对 1 号、4 号、6 号、7 号宿舍楼内的能源化工学院学生宿舍,每周周二、周三实施逐间全面检查。

学院领导带头深入宿舍,视察隐患整改情况,现场给出整改意见,确保排查不留死角、整改落地见效。
2. 安全教育深化与安全承诺书签署
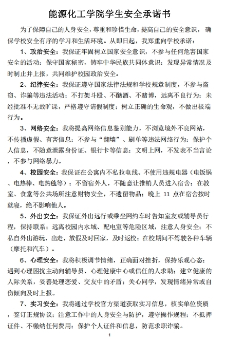
宿舍排查后,学院先强化安全教育以“场景化 + 清单化”推进,辅导员查宿时现场讲案例,帮学生直观认风险,再组织签署《能源化工学院学生安全承诺书》和《班干部履职承诺与知情同意书》:教育承诺书含政治安全、纪律安全等 10 个维度,明确责任,1700 余名学生全员签署,部分班级还开展 “安全承诺宣誓” 强化意识。


(三)交流赋能,机制优化强安全
1. 院际学工交流座谈会:借鉴先进经验
11 月 6 日,与智能机电学院联合召开学工工作座谈会,40 余人围绕 “安全管理融入学工工作” 研讨。分享 “三级考勤机制”,由辅导员、班主任、学生干部协同负责课堂考勤,实时掌握学生在校动态。明确辅导员培养 “提高站位、对标要求” 核心方向,通过强化物防建设、量化工作量等举措推动工作落地。


2. 班主任专题座谈会:细化落实职责
紧接着召开 11 月班主任座谈会,30 余名班主任聚焦 “安全管理责任落实” 展开研讨。明确班主任核心职责,包括每周至少 1 次深入宿舍排查安全、配合落实 “三级考勤”、关注特殊学生心理安全等。

(四)主要工作总结
1. 安全讲座 + 主题班会,把安全知识讲给每一位同学
学院实现安全讲座、主题班会全员覆盖,用通俗的方式普及安全知识。帮大家筑牢思想上的安全防线,让 “人人讲安全、事事讲安全” 的理念扎根心里。
2. 排查宿舍隐患 ,守住安全
学院全面排查宿舍安全问题,发现隐患就逐一整改。同时严查违规电器、整治宿舍卫生,帮同学们养成安全规范的日常习惯。
3. 学院交流,互相学习经验
召开跨学院经验分享座谈会和班主任座谈会,相互交流安全管理经验,工作效率进一步增强,长效治理能力大幅提升。