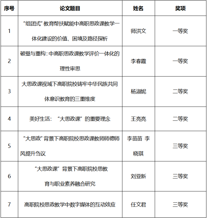
近日,陕西高职院校“大思政课”建设协同发展联盟公布了2023至2025年度“大思政课”改革创新优秀研究论文征集评选结果。我校被评为优秀组织单位,8位思政课教师论文获奖,其中一等奖2项、二等奖2项、三等奖3项。
此次获奖论文内容聚焦“大思政课”改革创新的核心议题,涵盖课程建设、教学方法、实践路径等多个维度,这些研究成果不仅体现了学校在“大思政课”建设领域的多元化科研布局,也反映了我校思政课教师在理论研究和课程建设方面的积极投入。
“大思政课”是落实立德树人根本任务的关键载体,此次评选充分彰显了我校思政教师的扎实积累与创新能力,不仅是对学校“大思政课”建设成果的一次集中展示,更是推动思政教育创新发展的重要契机。未来,马克思主义学院将继续深入探索“大思政课”建设的新路径,为培养担当民族复兴大任的时代新人、推动我省高职思政教育高质量发展贡献新的更大力量。

陕西能源职业技术学院荣获“优秀组织单位”

获奖名单
供稿:马悦