当前位置首页 -> 学院新闻 -> 正文

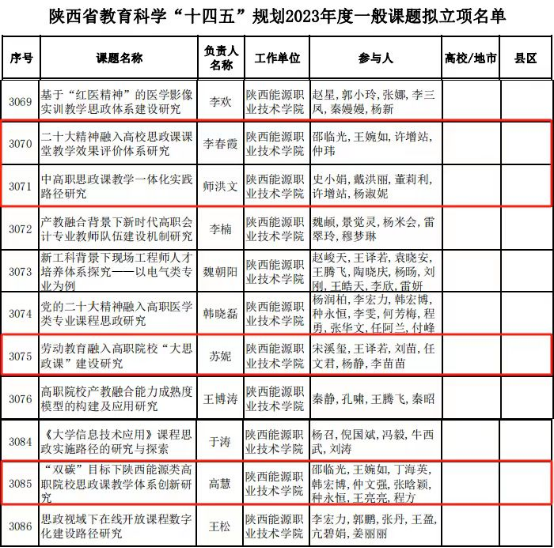
马克思主义学院获2023年省十四五规划课题四项立项

发布日期:2023-09-26  来源:   点击量:

根据《陕西省教育科学规划领导小组办公室关于做好陕西省教育科学“十四五”规2023年度课题组织申报工作的通知》陕教科规办[2023]2文件精神马克思主义学院鼓励教师积极参加申报、邀请专家打磨,经评审4项均获立项。

此次课题立项对于激发我院青年教师的教学改革热情以及调动青年教师做科研的积极性都发挥了重要作用。

(供稿:李苗苗  初审:任文君  复审:高慧)

 

 

地址:中国·咸阳·文林路中段29号 

医学校区:西安市临潼区韩峪平峪路 

马克思主义学院办公地址:第一实训楼102

联系人:任文君          联系电话:029-33665257 

© 陕西能源职业技术学院马克思主义学院