5月18日,我院党总支在学院508会议室,开展2022年度理论学习中心组学习启动会暨第一次集体学习。会议由学院党总支书记师培杰主持,中心组全体成员参加集中学习。
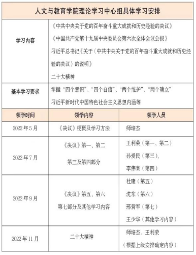
师培杰传达了深入学习领会“两个确立”的决定性意义、领学了《中共中央关于党的百年奋斗重大成就和历史经验的决议》、《中国共产党第十九届中央委员会第六次全体会议公报》和习近平总书记《关于〈中共中央关于党的百年奋斗重大成就和历史经验的决议〉的说明》。他指出为确保学习取得实效,人文学院成立理论学习中心组、制定中心组学习计划,对于理论学习的开展提出要求,以高质量学习研讨推动学院高质量发展。
随后,师培杰强调,要把深入贯彻落实党的十九届六中全会精神作为重大政治任务,坚持以习近平新时代中国特色社会主义思想为指导,增强“四个意识”、坚定“四个自信”、做到“两个维护”,以史为鉴、开创未来,埋头苦干、勇毅前行,扎扎实实做好人文学院各项工作。
会上,中心组成员就如何开展理论学习及学习内容、学习形式、学习方法等展开了热烈的讨论,一致表明要从自身做起,有效推进中心组理论学习,确保高质量高标准完成学习任务,为开创学校“十四五”高质量发展新局面而努力奋斗,以优异成绩迎接党的二十大胜利召开!
