欢迎访问陕西能源职业技术学院官方网站!
今天是:
通知公告
首页 > 通知公告 > 正文

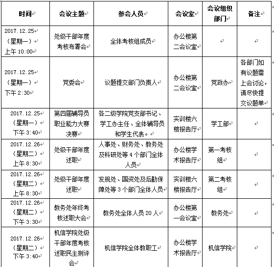
2017年12月25日至12月29日(第 18周)会议安排预通知

来源:党政办 发布时间:2017-12-25 点击次数:


注:1.请会议组织部门提前通知参会人员。
2.参会人员请提前5分钟到达会场。

2017年12月25日至12月29日(第 18周)会议室使用预通知



注:参会人员如有问题请咨询会议组织部门。

地址:中国·咸阳·文林路中段29号
医学校区:西安市临潼区韩峪平峪路
电话:029-33665111(党政办) 029-33665101(招生咨询) 029-33665200(就业咨询)
学院网址:http://www.sxny.cn
学院邮编:712000
© 2017 陕西能源职业技术学院 | 陕ICP备05003101号-1 

  • 新浪微博

  • 陕能院官方微信

总访问量: | 今日访问量: