欢迎访问陕西能源职业技术学院官方网站!
今天是:
陕能E网通办
首页
学校概况
学校简介
章程
现任领导
历任领导
学校精神
校史展览
校园风光
机构设置
教育教学
教学管理
继续教育
师资队伍
实验实训
科研工作
招生就业
招生网
就业网
校企合作
学生工作
团委
学工部
国际交流
外事新闻
外事项目
合作院校
通知公告
双语课程
图书档案
图书馆
档案室
服务指南
技术服务
校区平面图
交通示意图
后勤保障
信息公开
信息公开
媒体矩阵
首页
图片新闻
通知公告
学校新闻
校园动态
媒体聚焦
在线视频
时政要闻
通知公告
首页
>
通知公告
> 正文
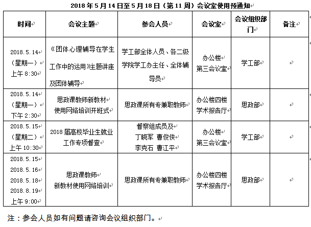
2018年5月14日至5月18日(第11周)会议安排预通知
来源:党政办 发布时间:2018-05-15 点击次数:
上一篇:关于申报咸阳市2018年科学技术研究计划项目的通知
下一篇:2018年暑期优秀教师赴德培训人员的公示